第一部 瑜伽行
第一篇 人与天
第一集 为自己导航
越来越多的人,甚至很多无神论者、自然科学工作者,都感觉到人类生存的宇宙并非那么简单地可以用机械唯物主义的笛卡尔坐标所展示的三维空间来表述的。
宇宙的空间是多层次的,多层次的宇宙空间也并非都是如鸡尾酒似地有明显的分层。这种多层次还表现出犹如水和酒精相混,表现出很多个灯的灯光相重叠。但是每一层次的空间都有其特征,即都是一种独立的存在。而无数的各自独立的空间又存在某种相接、相溶的关系,并统一在独立的宇宙之中。
宇宙的时间也是多层次的,各层独立的宇宙空间都有与之相对应的时间。
由于宇的多层次性,宙的多层次性,决定了宇宙生命的多层次性。而各个时空的生命特征又都是与其存在的时空相应。
这种生命现象因时空不同而表现出的多层次,就是万千年来神学、巫学、宗教学、瑜伽学、气功学、修行学、宇宙生命学等等产生和存在的客观原因。
《薄伽梵歌》中的黑天女神有句名言:无不能生有,有亦不能生无。
神学的产生是因为有宇宙生命多层次的现象,有这种客观存在,故而才能有神学、宗教学等等。
人类的认识过程是先有存在,而后才有认识。反之,没有存在,人类的认识也不可能产生。神学、宗教学、气功学等等也是如此。
但是,近代和现代的人却又用形而上学的观点看待这个问题,用主观唯心主义的推测、想象,认为万年前的太古人、远古人是愚昧无知的,是由于对自然现象的不解,而产生了神秘文化。这种自认聪明的观点是错误的,人们越来越会发现这种自我封闭的观点、思想是错误的。
人们往往习惯性地不仅对过去嘲笑,也对未来嘲笑。人们嘲笑过"易"、"瑜伽"、"金字塔",但觉悟的人、迷茫的人如今又拜倒在古代神秘文化之下。二十年前,人们嘲笑美国人在厕所里按电话,如今,上层人、有钱人也开始在厕所里按电话。因为,随着经济节奏的高速发展,一些人感到,即使是在方便的时候,信息也不可中断。
另一方面,随着人们对多层次的生命现象的感知,在社会上又掀起了一股股带有盲目性、迷信性的宗教热、气功热、回归热。从统计上看,十万和尚、一千个道士、三百万居士、六千万气功爱好者……卷进了这股潮流。但是,他们在宗教、神学、巫学、气功学、瑜伽学面前茫然若失,无所措手足。
每年,成千上万的人进了佛门,同时又有成千上万的人还俗。几百万人到处寻师访友修习气功,数月、数年之后却落得两手空空。人群、人流就这样在这迷一样的神秘漩涡中悠来荡去。年复一年,月复一月,求真之人、求术之人心焦似火却无能为力。卷进去的大多数人为此失去了时间,失去了财产和金钱。
佛门净土僧说:只要念阿弥陀佛就可往生西方极乐世界。真的那么简单吗?天国的门票真的就这么便宜吗?道门的人说,只要炼出金丹就可成仙。又有谁能印证此事呢?气功广告多如牛毛,众多人花了上千元、数万元的学费、路费,却学不到真东西。也不知到底有没有真东西。
修持者迷惑了,求真者失败了,求神通者的梦幻破灭了,这不能不说是一种人类的悲哀。
本丛集就是研讨这个问题,分析各种功理、功法,分析多层次的生命现象,帮助修行者找到自己的路标,自己为自己导航。
若想修出去,若想成仙得道,若想大圆觉、大涅盘、若想跳出三界,那么不妨仔细阅读。
但愿这是一盏灯,它能照亮你的航程。
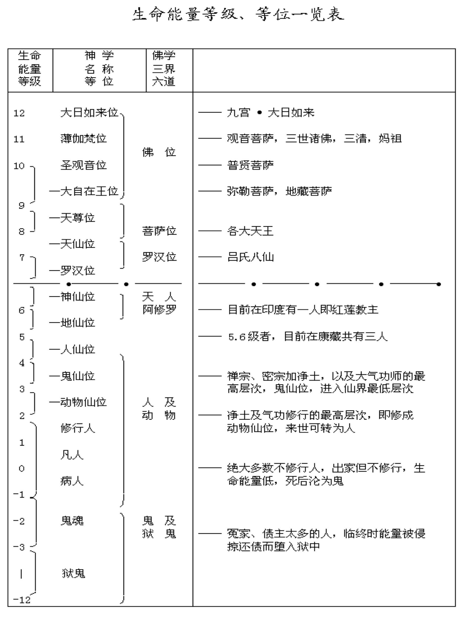
附:生命能量等级及等位一览表。


| 回 首 頁 | 上 一 頁 | 下 一 頁 | 回 主 頁 |